
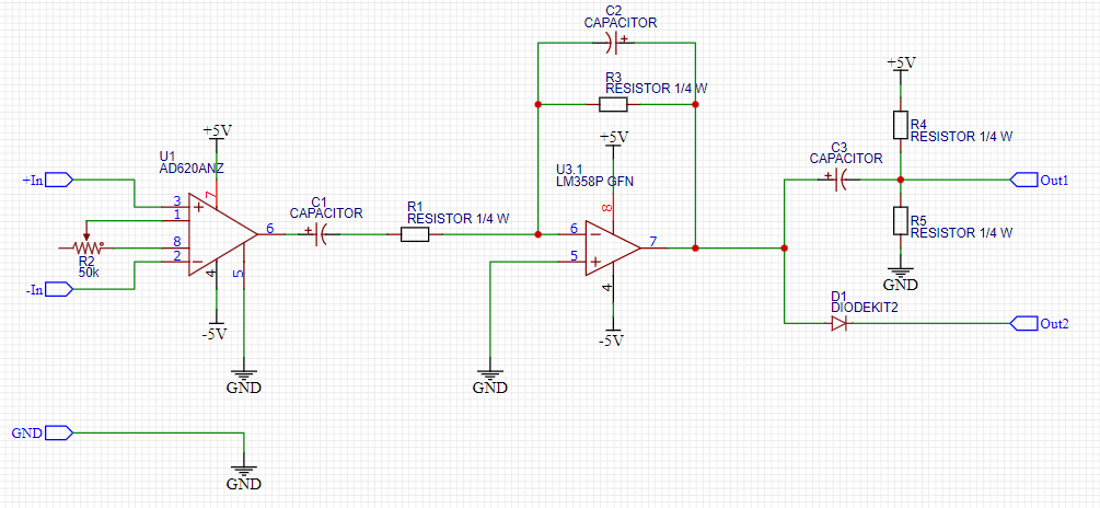
Circuito básico enviado por un usuario, de un EMG; se aprecian las 3 entradas de sondas para colocar en el brazo del paciente, además las dos diferentes salidas con diferentes formas de onda.
Video completo en Youtube con más información para su construcción: k3ULiEPwGxs
GitHub: /RonAaron61/EMG-ECG_Arduino; aqui su autor (Valentinus M Aaron Q) explica todos los detalles y módulos utilizados para su ensamble y lectura con Arduino.