
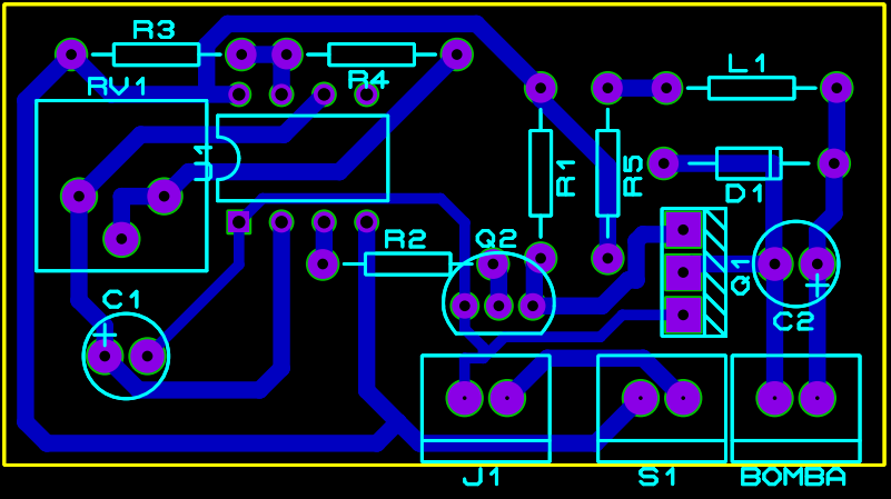
El potenciómetro ajusta la frecuencia al valor exacto de 80 RPM.
L1, C2 y D1 forman un filtro para evitar inestabilidades en el sistema. R5 tumba voltaje para no dañar la mini bomba de 5V.

Puede comprar este proyecto de proteus poniéndose en contacto con nosotros.
Codigo del archivo: Descargas_pago/80 RPM con mosfet y mini bomba