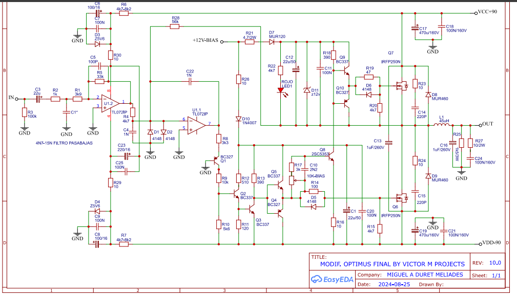
Circuito CLASE D 900 W RMS CON +-90V SIMÉTRICOS, AUTOR -MIGUEL A DURET-(MELIADES) de su canal de youtube.
Es de notar el uso de transistores bjt en lugar del IR2110. Pueden probar a riesgo de cada uno.
Ladelec solo utiliza cookies técnicas necesarias para su funcionamiento. No se recolectan datos personales.